欢迎访问江苏启创环境科技股份有限公司官网!!!

股票代码:872515

服务热线:

18861597228

磁分离

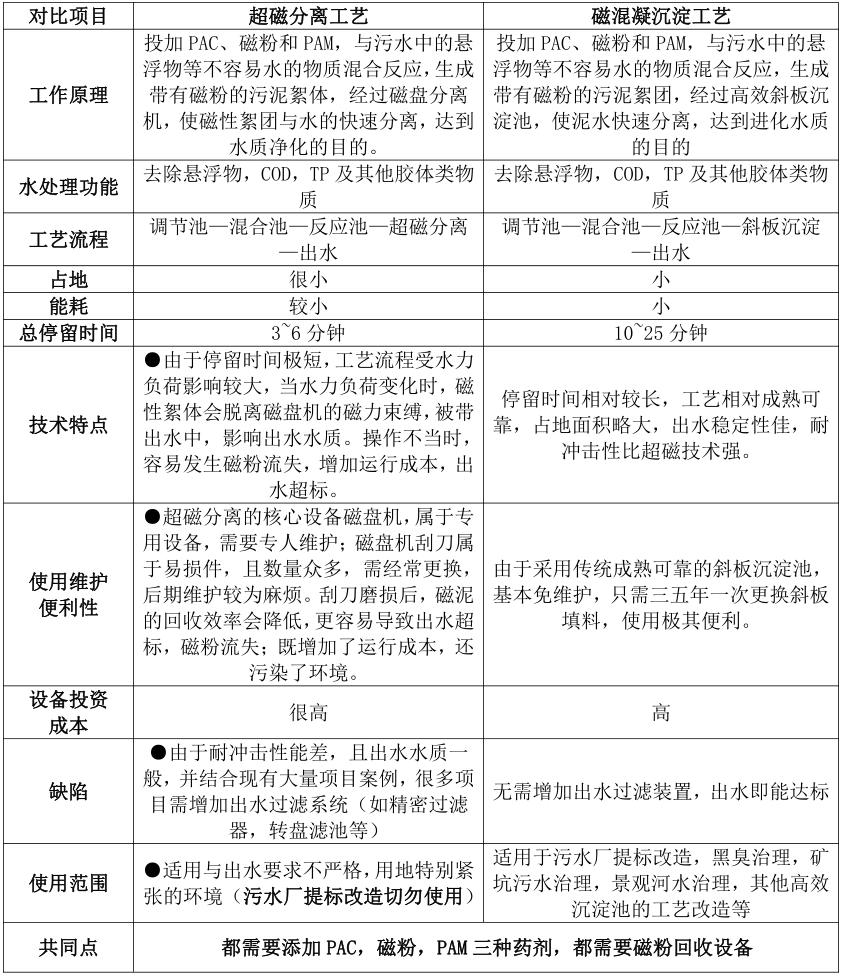
超磁分离和磁混凝沉淀工艺对比

您的当前位置: 首 页 >> 上海各区喝茶服务 >> 行业新闻

超磁分离和磁混凝沉淀工艺对比

发布日期:2019-08-30 作者: 点击:

磁种捕捉器

磁分离磁混凝沉淀工艺对比

       目前有很多超磁分离的项目用在河道黑臭水体及矿山废水上,但效果并不如预期设计的理想,经过多方调研及研究,对于超磁磁盘技术和磁混凝沉淀技术做出以下对比分析:

无锡污水处理


本文网址://741500.net.cn/news/399.html

关键词:无锡磁混凝沉淀,江阴磁混凝沉淀,苏州磁混凝沉淀

最近浏览:

相关产品:

相关新闻:

联系我们

地址:江苏省宜兴市芳桥街道夏芳村芳扶路9号

电话:18861597228(许经理)

邮箱:[email protected] / [email protected]

公司:江苏启创环境科技股份有限公司

扫一扫

底部二维码.png


1604473452124034.jpg

微信扫一扫,关注我们


淘宝扫一扫,查看更多

005.png

0428.png

欢迎给我们留言
请在此输入留言内容,我们会尽快与您联系。
姓名
联系人
电话
座机/手机号码